在藻类生物培养过程中我们经常用到二氧化碳作为碳源进行培养,我们需要研究评估碳的消耗和补充等数据,一般都会用到二氧化碳含量检测仪和数据记录积分仪。(其他气体检测仪请咨询客服)
| 货号 | 归类 | 品名 | 规格 | 描述 |
| GY-LAB-2101-GAS | 气体装置 | 二氧化碳检测 | 1%精度 | |
| GY-LAB-2102-GAS | 气体装置 | 二氧化碳检测 | 2%精度 | |
| GY-LAB-2103-GAS | 气体装置 | 二氧化碳检测 | 3%精度 |
可以满足客户特殊要求:485信号输出、4-20ma信号输出
在线式红外二氧化碳检测仪,适用于各种环境中的二氧化碳浓度检测,采用进口NDIR红外吸收法气体传感器和微控制器技术,响应速度快,测量精度高,稳定性和重复性好。仪器采用2.4寸工业级彩屏,完美显示各项技术指标和气体浓度值;同时具有多种极强的电路保护功能,有效防止各种人为因素、不可控因素导致的仪器损坏;具有精度高、重复性好、信号稳定等优点,防爆接线方式适用于各种危险场所。仪器兼容各种控制报警器、PLC、DCS 等控制系统,可以实现远程监视,远程控制,远程报警,计算机数据存储、分析等功能。
可选用我公司开发的在线环境检测平台,通过3-4芯电缆线、光纤、网线、Wiff、蓝牙、GPRS、手机APP,等传输方式接入市环保局、企业服务器、中央控制报警器、用户手机、百度云、阿里云等,再配合功能强大的数据分析软件,能实现远程监测、远程控制、远程报警,可在用户电脑、手机、Ipad等设备上进行数据实时查询、历史数据查询、数据导出、数据打印等操作
二、仪器特色:
① 采用半导体纳米工艺超低功耗32位微处理器
② 采用2.4寸工业级彩屏,分辨率为320×240
② PPM、%VOL、mg/m3三种浓度单位可自由切换
③ 多种信号输出可选:4–20mA、RS485、0–5V、0–10V、频率信号、开关量信号
多种传输方式可选:3-4芯电缆线、光纤、网线、GPRS传输、无线传输、视频传输
多种数据接收方式:用户电脑、控制报警器、PLC、DCS、手机、平板电脑等
④ 具有状态指示功能,自带4组LED状态指示灯
⑤ 具有过压保护、防雷保护、短路保护、反接保护、防静电干扰、防磁场干扰等功能
并且具有自动恢复功能,防止发生任何外部原因、人为原因、自然灾害等造成仪器损坏
⑥ 具有温湿度检测功能,可检测现场或者管道内气体的温湿度值(选配)
⑦ 全软件自动校准、传感器多达6级目标点校准功能,保证测量的准确性和线性,并且具有数据恢复功能
⑧ 全中文/英文操作菜单,简单实用,带温度补偿功能
⑨ 可选配红外遥控器,对仪器进行免开盖遥控操作
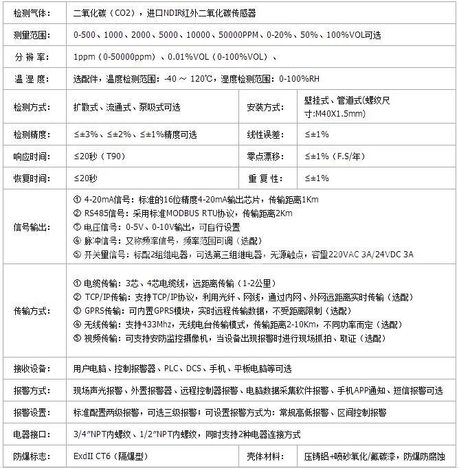
三、技术参数:
固定式二氧化碳检测仪标配测量范围:0-2000、5000、10000、50000ppm
管路安装方式:
*气体检测仪配套一个气路进出的气室,可用于管路检测。无气室气体检测仪装置可用于环境检测。
应用领域:
石油化工、工业生产、冶炼锻造、电力、煤矿、隧道工程、环境监测、污水治理、生物制药、家居环保、畜牧养殖、温室培植、仓徙物流、酿造发酵、农业生产、消防、燃气、楼宇建造、市政企业、学校实验室、科研中心
注意事项:
1、气体检测仪不宜直接在高温、高湿、高粉尘的环境中使用,必须安装外置过滤器除尘除湿降温装置
2、气体检测仪不宜在高压环境下工作,以免损坏传感器(工作压力0-100kpa)
3、电化学、催化燃烧、半导体传感器,不能承受高浓度的气体冲击(包含干扰气体)













评价
目前还没有评价