本研究聚焦莱茵衣藻光适应的核心科学问题,进一步探讨两大关键方向:一是既往的光适应状态,在白天光强发生动态变化时,如何调控藻细胞的适应度;二是在昼夜节律条件下,莱茵衣藻调整并重塑其光保护策略的速率的快慢。为明确上述问题,我们以同步化的莱茵衣藻群体为研究对象,开展了系统的对比分析实验,设置两组对照处理:一组将已长期适应昼夜弱光(LL)环境的藻群体,转入强光(HL)日照条件下培养;另一组则将已适应昼夜强光(HL)环境的藻群体,转入弱光(LL)日照条件下培养,通过多维度观测揭示其适应规律。
实验结果显示,两组处理下藻细胞的适应表现存在显著差异。在后一种处理(HL适应群体转入LL环境)中,光强的突然切换在第一天就显著降低了细胞适应度:HL适应状态的细胞在首个LL光照时段内,细胞体积几乎没有出现增长,且未能完成完整的一个细胞周期,表明其对弱光环境的瞬时适应能力较弱。
与之相反,LL适应群体转入HL环境后,虽表现出短暂的光损伤特征——在HL照射6小时后,细胞出现明显的光损伤迹象,但这种损伤具有可逆性:藻细胞在当日下午即可快速恢复叶绿体的正常形态与生理功能,并在夜幕降临时顺利完成细胞分裂,展现出更强的环境适应潜力。
进一步研究发现,LL适应群体在转入HL环境后,适应能力的快速提升与细胞结构及生理功能的动态调整密切相关。到首个HL日照日结束前,这些藻细胞已快速改变类囊体膜的超微结构,显著提高光保护性猝灭能力,同时降低光系统与天线蛋白的储量,通过上述生理与结构的协同调整,有效抵御强光胁迫,保障细胞正常生理活动。
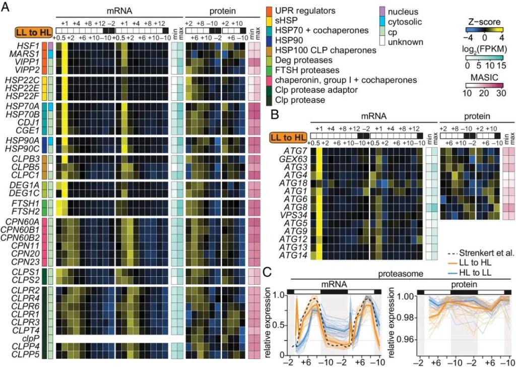
为深入探究其分子调控机制,我们开展了转录组与蛋白质组联合分析,结果表明,光强切换后,成千上万个基因被快速诱导表达,其中核心差异基因主要编码蛋白酶、分子伴侣,以及其他参与叶绿体未折叠蛋白反应的相关蛋白。这些基因的快速响应的表达,为藻细胞快速适应光强变化提供了重要的分子支撑,揭示了莱茵衣藻光适应的分子调控网络。

综上,本研究通过系统的实验观测与分子分析,明确了莱茵衣藻在昼夜光强动态变化中的适应特征与调控机制,证实莱茵衣藻具有很强的环境可塑性,能够通过结构、生理及分子水平的协同调整,快速适应昼间光强的剧烈变化,为深入解析藻类光适应的分子机制提供了重要实验依据。
原文链接:Acclimation to high and low diurnal light is flexible in Chlamydomonas reinhardtii