单细胞红藻(Cyanidioschyzon merolae)是一种非常珍贵的“模式生物”,简单说就是科学家研究生命奥秘的“得力助手”——不管是探索基因复制中的前体mRNA剪接、生物如何应对环境压力,还是开发生物技术应用,它都能发挥大作用。
但一直以来,有个难题困扰着研究人员:这种红藻可用的“可选择标记”太少了。可能有人会问,可选择标记到底是什么?其实它就像给目标细胞装了一个“专属标签”,能帮助科学家快速筛选出成功完成基因改造的细胞,没有它,基因工程研究就像大海捞针,效率极低。也正因为这种“标签”有限,单细胞红藻的基因工程应用潜力一直没能充分发挥。
针对这个问题,我们的研究找到了一个新解决方案——把sul1基因作为这种红藻转化的新型可选择标记,还给它起了个简单好记的名字:SUL。这个sul1基因的作用很特别,它能编码一种耐受磺胺嘧啶(一种常用筛选试剂)的蛋白,简单说,有了它,细胞就能在含有磺胺嘧啶的环境中存活,而没有它的普通细胞则会被抑制生长。值得一提的是,这种标记之前已经在植物和绿藻的研究中用过,效果很可靠。
研究第一步,我们先测试了单细胞红藻对磺胺嘧啶的“承受能力”,精准找到了能有效抑制普通细胞生长、又不会伤害带有SUL标记细胞的浓度,为后续筛选做好了准备。
为了验证SUL标记好不好用,我们设计了一个专门的“转化构建体”——相当于给SUL标记装了两个“辅助工具”:一个是天然定位肽,能精准把SUL送到红藻的线粒体里;另一个是mVenus荧光蛋白,就像一个“荧光信号灯”,只要细胞成功被改造,就会发出荧光,让科学家能直观看到改造效果。之后,我们通过同源重组技术,把这个构建体整合到红藻的中性基因组位点,确保它能稳定发挥作用。
实验结果很理想:用荧光显微镜观察,能清晰看到mVenus发出的稳定荧光,说明标记成功表达;用我们确定的磺胺嘧啶浓度筛选,也成功富集到了所有被基因改造的细胞,证明SUL作为可选择标记非常有效。
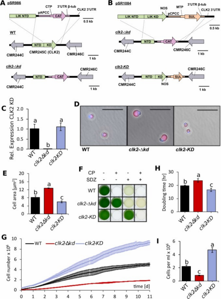
为了进一步检验SUL标记的实用性,我们还做了一个“功能挽救”实验:之前有一个细胞周期样激酶2(CmClk2)突变体,它有个明显的问题——细胞长得特别大,这是因为它的激酶域缺失了。我们用带有SUL标记的天然激酶域,替换了原来带有CAT标记的缺失片段,结果发现,突变体的大细胞表型完全恢复了,CmClk2的功能也回到了正常状态,同时还回收了CAT标记,一举两得。这个结果也进一步证实,CmClk2在单细胞红藻中,确实承担着调控细胞周期的重要作用,而且这种作用在不同生物中是保守的。

总的来说,我们的研究不仅成功确立了SUL作为单细胞红藻的高效可选择标记,解决了之前标记有限的难题,更重要的是,它为研究这类红藻中关键细胞调控因子的功能,提供了更便捷、更高效的工具,让单细胞红藻的基因工程研究能走得更远。
原文链接:Beyond CAT, BSD, and URA: SUL, A novel selectable marker for Cyanidioschyzon merolae