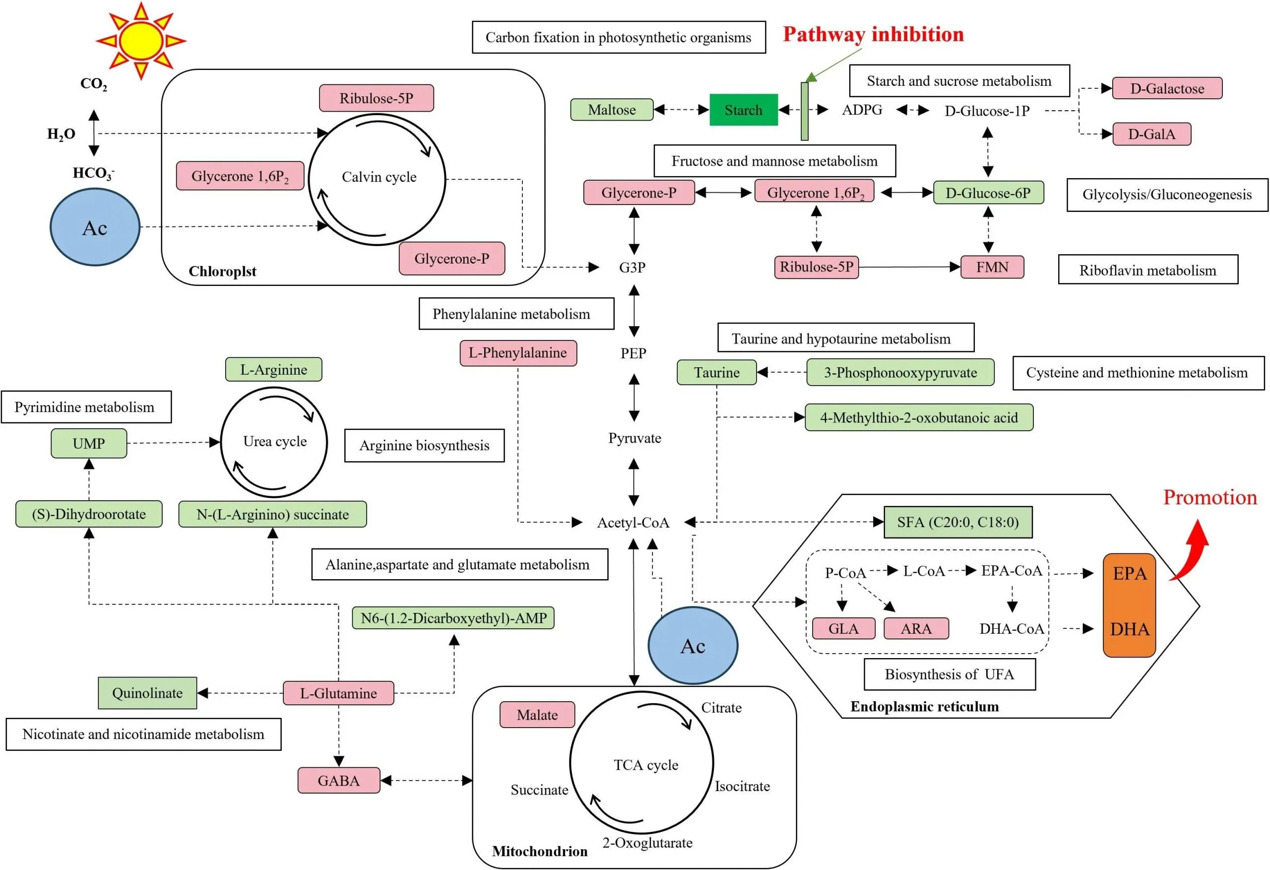
有害藻华(HABs)对水体生态安全和公众健康构成严重威胁,寻求高效可持续的控藻技术成为研究热点。本研究聚焦双功能真菌茄病镰刀菌D7,探讨其在藻类控制中的多重机制、有机物动态及实际应用效果。结果表明,D7菌株对铜绿微囊藻的杀藻效率达80.98%,总氮去除率为88.81%,表现出同步控藻与脱氮能力。数学模型显示其优先进行反硝化,通过营造氮限制环境抑制藻胆蛋白合成,实现源头控藻。代谢响应分析证实,D7代谢活动破坏藻细胞抗氧化与光合系统,导致细胞膜破裂及胞内有机物释放,完成末端治理。平行因子分析进一步表明,D7能利用藻细胞裂解释放的类蛋白质等促生长物质进行生长,可能降低二次污染风险。原水实验验证其应用潜力:相较对照组,D7使藻属减少6个,同步实现76.96%的杀藻效率和78.86%的反硝化效率。网络分析指出,绿藻门作为k-策略藻类可能通过种间协同形成潜在生态风险。本研究提出了一种基于双功能真菌D7的可持续控藻策略,为藻华生物防治提供了新路径。…
双功能真菌在抑藻控藻中的反硝化与杀藻权衡:相互作用机制、有机物动态及原水处理实践。








